近万名注册建造师不合格!存在多重社保,未到岗履职等!这个省份公示注册建造师执业资格“双随机”检查结果
发布:联兴建设湖北有限公司发布时间:2020-12-16浏览次数:1632次


附原文:

各有关企业、人员:
根据《四川省人民政府关于在全省市场监管领域全面推行部门联合“双随机、一公开”监管的实施意见》(川府发〔2019〕23号)的规定,住房城乡建设厅会同各地住房城乡建设行政主管部门在全省范围内开展2020年度注册建造师执业资格“双随机”检查,现将检查结果公示。公示期:2020年12月14日至2020年12月25日。
对检查结果有异议的,被检查人可在2020年12月25日18时前提交经本人签名的申诉材料到住房城乡建设厅建筑管理处或四川省建设岗位培训与执业资格注册中心(申诉材料可通过邮寄方式提交,以主管部门签收之日为收到申诉之日)。逾期未申诉的,视为放弃申诉权利,不再受理。
联系方式:省住房和城乡建设厅建筑管理处
地址:成都市人民南路四段36号,邮编:610041,电话:028-85520216。
省建设岗位培训与执业资格注册中心
地址:成都市致民路21号执业资格注册科603室,邮编:610021,电话:028-63810333转4。
附件(点击下载):2020年度注册建造师执业资格“双随机”检查结果.xls
四川省住房和城乡建设厅
2020年12月14日
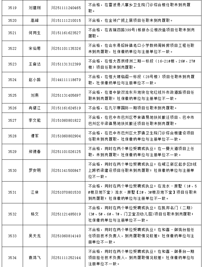
因名单过长,以下为部分内容截取(详细名单请点击上方附件名)








